True Value Print Portal
Role: UI/UX, Prototyping, Visual Design
B2B Desktop Ordering System
While working at Fisher, we had the opportunity to work with True Value Corporation to manage their nationwide and local print advertising and distribution. We proposed an online print ordering system for their 4,000+ independent retailers.

Teaming with the internal development and sales team at Fisher and the marketing team at True Value, I was in charge of creating prototypes and UI/UX design for this ordering portal. Offering this tool helped Fisher land the national print advertising for this account and streamline the print ordering process of True Value retailers.
-
The challenge for this project is to streamline the complex ordering process of print advertising to an easy-to-use portal.
Placing a print order before was cumbersome and required multiple phone calls with print vendor, corporate, shipping and distributors.
-
Multiple features, along with breaking down the long order process, lets the retailer and users place or edit orders in one portal.
Working alongside with True Value corporate and gathering input from independent retailers allowed us to get valuable insights and helped create a better overall order experience.
-
• Centralized order system that communicates to Fisher’s proprietary CRM
• Provided details of each print order down to the weight of each printed piece, which provided more transparency to each retailer placing an order
• Provide options to select multiple distribution channels for each print advertising campaign
• Live print cost estimator
Proposed initial sitemap for the print portal
Prototype Screens
Prototype screens on Adobe XD
Prototype screens
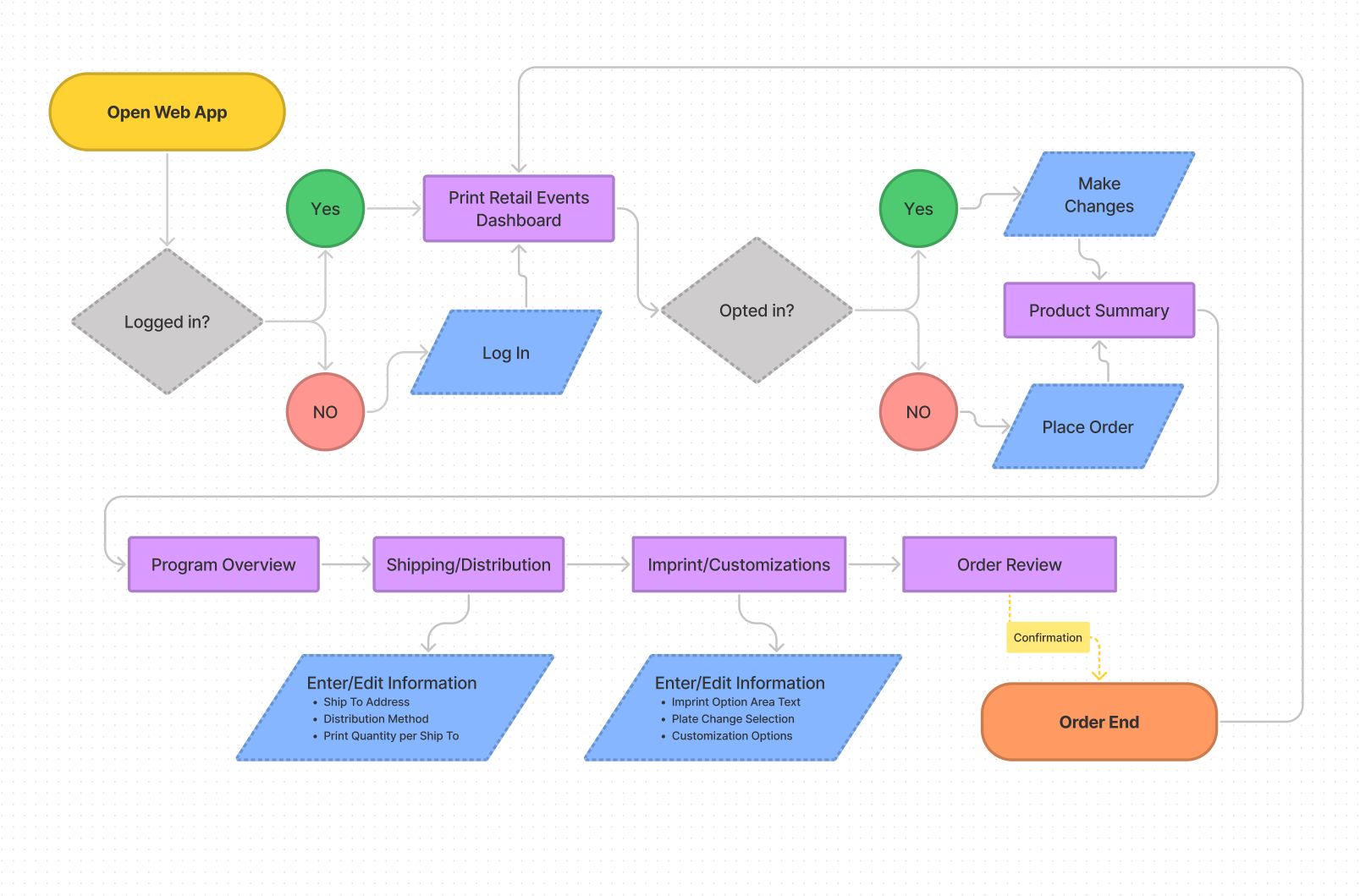
Example user flow for a retail event print order.
Live Ordering Portal Screens
The Fisher + True Value Print Portal was a success. It was launched and introduced Q4 2021 to all retailers and received great feedback. This allows them to be able to place and edit print advertising easily without having to call multiple contacts to execute and edit orders.